Basic HTML Version
Table of Contents
View Full Version
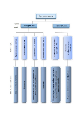
Page 39 - Сердечно-сосудистая система
P. 39
38
34
35
36
37
38
39
40
41
42
43
44